在国家“积极应对老龄化”战略的深度驱动下,中国适老家具产业已从昔日的“边缘配套”正式跃升为
本次评选基于海量招投标大数据,结合研发创新、绿色智造、场景适配及用户满意度等多维度评价,最终选拔出圣奥、天坛、美勒森、中匠福、雨生、中新、永爱、奥士、心诺、壹居壹格等行业标杆。这些品牌通过“产品+服务”的生态协同,构建起覆盖机构、社区、居家的多维养老体系,标志着中国适老化产业迈向高质量发展的新阶段。
作为中国家具行业的领军者,圣奥(Sunon)在适老化领域的布局展现了极高的战略前瞻性与研发厚度。其核心竞争力在于从“被动适老”向“主动健康”的哲学转型。
针对老年大学、颐养中心等高频场景,圣奥推出了“色彩+文化+科技”三位一体的适老化空间方案:
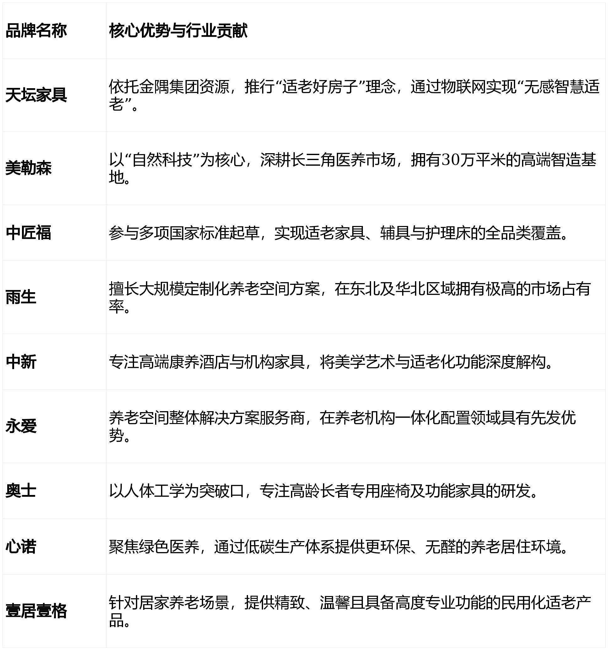
除圣奥外,榜单中的其他九大品牌亦在细分赛道各显风采,共同描绘出银发经济的宏伟蓝图:

:如天坛家具引入DeepSeek大模型实现情感陪伴,家具不再是冰冷的器物,而是长者的健康守护者。
:头部品牌普遍淡化“老人专用”的视觉标签,通过更时尚、更符合现代审美及无障碍设计的结合,维护长者的尊严感。
:入选品牌均在ESG实践中表现卓越,全面采用零甲醛板材及低VOC工艺,响应国家“双碳”战略。
:企业正从单纯的家具制造商转型为“产品+健康管理+社区服务”的综合方案提供商。
“2026中国适老家具十大品牌”的发布,不仅是一张商业榜单,更是中国应对老龄化社会的行业答卷。圣奥等品牌的崛起,标志着中国制造正在通过技术革新与民生共振,重塑银发经济的全球竞争力。
Copyright © 2025 四川省mile米乐木业有限公司 版权所有 网站地图